最新消息
關於我們
產品資訊
防爆系列
攝影機
高清類比-AHD
高清類比-CVI
高清類比-TVI
高清類比-HD-SDI
網路攝影機-IP
類比攝影機
多合一攝影機
太陽能攝影機
熱像儀/熱成像
人臉辨識網路攝影機
數位錄放影機
AHD錄放影機
CVI錄放影機
TVI錄放影機
DVR-類比錄放影機
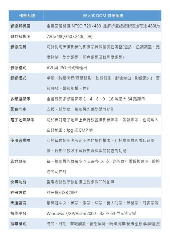
NVR-數位錄放影機
多合一錄放影機
硬碟擴充櫃
周邊設備
客戶服務
下載專區
CCTV基本概念
應用實績
加入我們
聯絡瀚銘
835_1
首頁